中超国内球员年薪500万封顶
- 发布于:2025-12-04 23:14:35
- 来源:JRS直播
2025.12.03

本文字数:519,阅读时长大约1分钟
来源 | 长安街知事
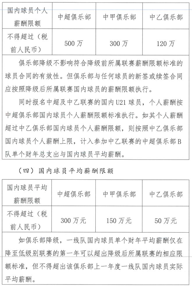
12月3日,中国足球职业联赛联合会发布《关于印发中国足球职业联赛俱乐部财务约定指标的通知》,明确了球员个人薪酬限额。
通知规定,中超俱乐部年度支出不得超过6亿元人民币,这其中包括青训费用和女足费用;中甲为不超过2亿元,中乙为不超过5千万元。
在备受关注的球员薪酬方面,国内球员(含港澳台球员)年薪限额分别为:中超不超过税前500万人民币、中甲不超过税前300万人民币、中乙不超过税前120万人民币。
国内球员(含港澳台球员)平均薪酬限额分别为:中超不超过税前300万人民币、中甲不超过税前150万人民币、中乙不超过税前50万人民币。

通知还规定,外籍球员年薪限额分别为:中超不超过税前300万欧元、中甲不超过税前150万欧元。外籍球员薪酬总额限额为:中超不超过税前1000万欧元、中甲不超过税前400万欧元。

此外,中足联还印发了三级联赛财务指标,包含俱乐部奖金限额。其中规定,中超球队联赛单场赢球奖金不得超过300万元。
微信编辑| 小羊
第一财经持续追踪财经热点。若您掌握公司动态、行业趋势、金融事件等有价值的线索,欢迎提供。专用邮箱:bianjibu@yicai.com
(注:我们会对线索进行核实。您的隐私将严格保密。)
相关资讯
- 中超 | 中超国内球员年薪500万封顶
- 中超 | 如果北京国安拿下足协杯冠军明年超级杯就是京沪之战氛围拉满!
- 中超 | 中超年度评选开启李国旭入围最佳教练候选名单
- 中超 | 意外!穆斯卡特为何无缘中超最佳主帅候选人名单,原因终于找到了
- 中超 | 连续2年中超年度球员都在海港今年莱昂+维塔尔能留住这个MVP吗
- 中超 | 2025中超最佳门将候选:王大雷、颜骏凌无缘,李昊、赵博在列
- 中超 | 第2个李霄鹏曝邓卓翔带队保级后或下课,前国安主帅或接手三镇
- 中超 | 足协杯or中超颜面亚冠北京国安vs河内生死战,输球或提前出局!
- 中超 | 记者:国脚徐彬将于冬窗留洋欧洲
- 中超 | 不吹牛外媒力挺斯卢茨基:申花队史最佳主帅,没他亚军都拿不到
最新资讯
- CBA | 26分大胜!广东轻取鱼腩,徐杰爆砍18+4+8,强援16中4让杜锋难受
- CBA | CBA俱乐部杯战报:广州8473辽宁,德兹明威尔斯17分
- NBA | 北京男篮官宣:正式签约第4外援马帝昂今日战天津迎首秀
- 意甲 | 杯赛折戟,防线警报为米兰争冠路敲响警钟
- 英超 | 迎来硬仗,阿森纳近4次对阵维拉只赢过1场
- 德甲 | 深度从多特蒙德走出的球员分档一览
- NBA | 名记:祖巴茨已引起多支NBA球队关注,快船目前要价两个首轮
- 英超 | 官方:曼联签下德比郡16岁青训门将查理哈迪
- NBA | 高级货!广东新援连场爆发他是球队冲冠重要砝码
- 英超 | 马加萨:打进英超首球感觉很棒,客场战平曼联是非常重要的1分
